실무에 사용한 데이터 엔지니어링 스킬에 대한 정리내용입니다.
개인적인 기록을 위해 작성하였습니다.
https://github.com/mjs1995/muse-data-engineer/blob/main/doc/Batch%20Processing/spark_join.md
GitHub - mjs1995/muse-data-engineer: 데이터 엔지니어로 성장하기
데이터 엔지니어로 성장하기. Contribute to mjs1995/muse-data-engineer development by creating an account on GitHub.
github.com
스파크의 조인 수행 방식
노드 간 네트워크 통신 전략으로 스파크는 조인 시 두 가지 클러스터 통신 방식을 활용합니다.
- 노드별 연산 전략
전체 노드간 통신을 유발 셔플 조인(shuffle join)

- 각 테이블에 대한 클러스터의 모든 데이터를 클러스터의 지정된 노드로 이동
- 조인 키로 두 데이터 세트를 섞고 동일한 키를 가진 데이터를 동일한 노드로 이동합니다.
- 때때로 셔플 조인은 고르지 않은 샤딩 (즉, 하나의 데이터 세트가 조인 중인 다른 데이터 세트보다 상당히 큼)이 있거나 병렬 처리가 제한되어 있을 때 (예: 요일 필드에 조인하면 최대 7개의 출력 파티션이 제공될 때 ) 문제가 될 수 있습니다.
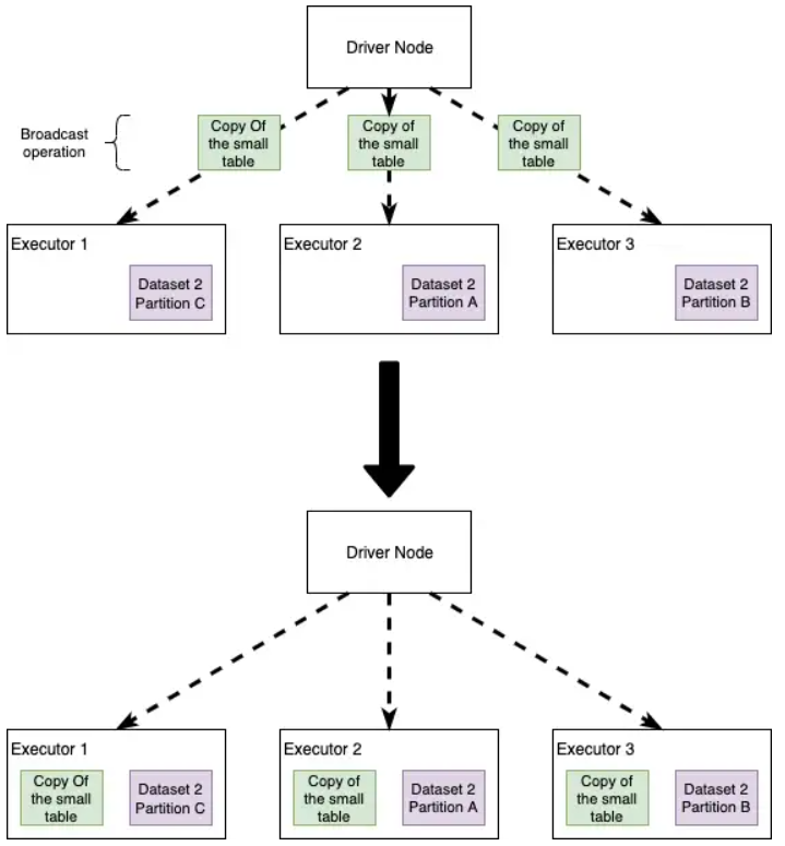
그렇지 않은 브로드캐스트 조인(broadcast join)

- 작은 DataFrame을 클러스터의 전체 워커 노드에 복제하는 것으로 대규모 노드 간 통신이 발생하지만 그 이후로는 노드 사이에 추가적인 통신이 발생하지 않습니다.
- 모든 단일 노드에서 개별적으로 조인이 수행되므로 CPU가 가장 큰 병목 구간, 너무 큰 데이터를 브로드캐스트 하면 고비용의 수집 연산이 발생하므로 드라이버 노드가 비정상적으로 종료됩니다.
- Broadcast 방식은 작은 사이즈의 테이블 (DataFrame) 을 Driver를 거쳐 각 Worker 노드에 전부 뿌린 뒤 Shuffle 없이 Join을 진행합니다. 따라서 Broadcast 되는 대상 테이블이 크다면 Driver의 메모리가 터질 수 있습니다
- 전체 데이터 Shuffle 이 없이 작은 테이블만 전송하므로, 전체 네트워크를 통한 데이터 이동이 없어 Join 속도가 매우 빠릅니다.
내부 최적화 기술은 시간이 흘러 비용 기반 옵티마이저(cost-based optimizer, CBO)가 개선되고 더 나은 통신 전략이 도입되는 경우 바뀔 수 있습니다.
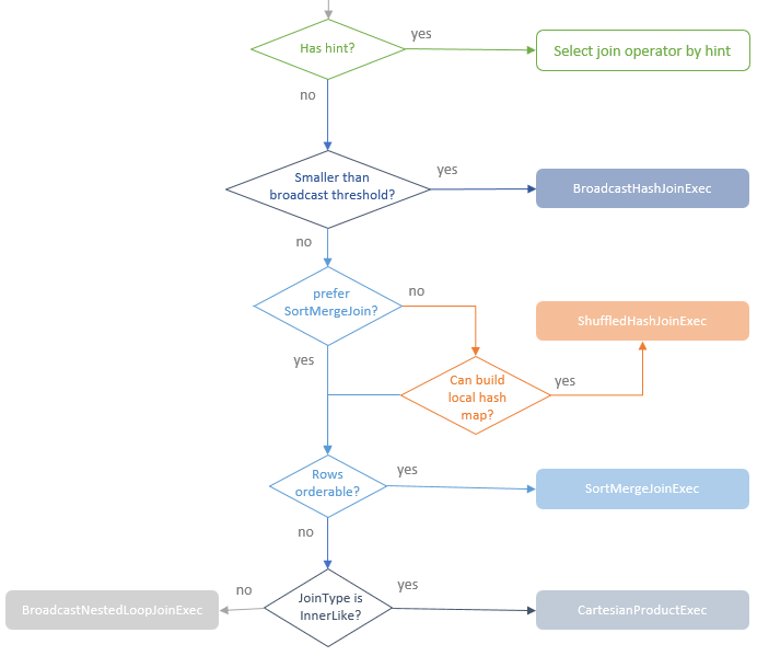
조인 전략

- Equi Join 의 경우 Broadcast, Shuffle Hash, Sort Merge, Shuffle Replicate NL 전략이 사용 가능합니다
- Non Equi Join 의 경우 Broadcast, Shuffle Replicate NL 전략만 사용이 가능합니다.

Shuffle

- 각 테이블에 대한 클러스터의 모든 데이터를 클러스터의 지정된 노드로 이동합니다.
- 조인 키로 두 데이터 세트를 섞고 동일한 키를 가진 데이터를 동일한 노드로 이동합니다.
- 때때로 셔플 조인은 고르지 않은 샤딩 (즉, 하나의 데이터 세트가 조인 중인 다른 데이터 세트보다 상당히 큼)이 있거나 병렬 처리가 제한되어 있을 때 (예: 요일 필드에 조인하면 최대 7개의 출력 파티션이 제공될 때 ) 문제가 될 수 있습니다.
Sort Merge Join


- Sort Merge Join 파티션은 조인 작업 전에 조인 키를 기준으로 정렬됩니다.
- 실제 작업을 실행하기 전에 먼저 파티션을 정렬합니다.
- Sort Merge Joins는 특히 Shuffle Hash Joins와 비교할 때 클러스터에서 데이터 이동을 최소화하는 경향이 있습니다.
- 정렬 조인은 먼저 조인 키를 기반으로 관계를 정렬한 다음 두 데이터 세트를 병합합니다.
Hash Join

- 해시 조인은 먼저 더 작은 릴레이션의 join_key를 기반으로 해시 테이블을 생성한 다음 해시된 join_key 값과 일치하도록 더 큰 릴레이션을 반복하면서 수행됩니다.
- 스파크에서 Hash Join은 노드 수준별로 역할을 수행하며 전략은 노드에서 사용 가능한 파티션을 조인하는 데 사용됩니다.
Broadcast Join

- 브로드캐스트 조인에서는 작은 테이블의 복사본이 모든 실행자에게 전송됩니다. 그런 다음 각 실행자는 네트워크 통신 없이 조인을 수행합니다.
- 브로드캐스트 조인은 Spark가 모든 실행자 노드에 테이블 사본을 보내기로 결정할 때 발생합니다.
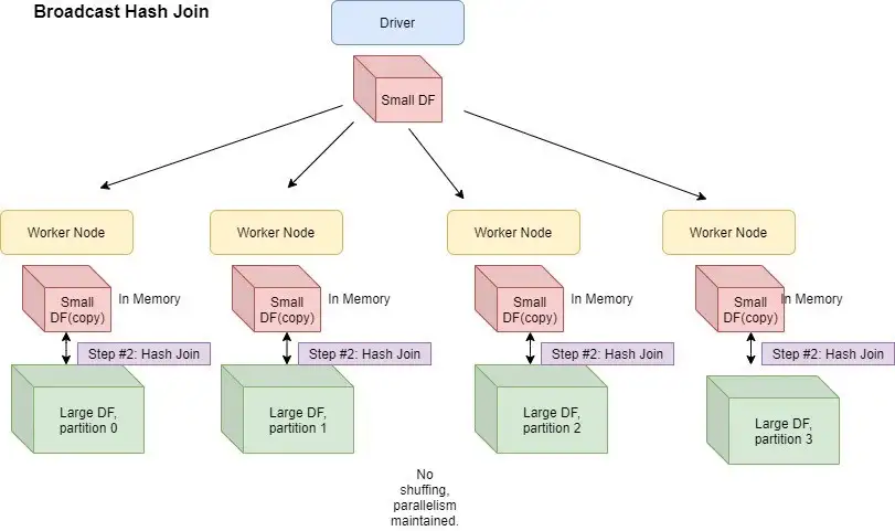
Broadcast Hash Join

- 브로드캐스트 해시 조인에서 관계 중 하나의 복사본이 join 모든 작업자 노드로 전송되고 셔플링 비용이 절약됩니다. 이는 큰 관계를 작은 관계와 조인할 때 유용합니다. map-side 조인(작업자 노드를 매퍼와 연결)이라고도 합니다.
- 데이터 프레임 중 하나가 작고 메모리에 맞으면 모든 실행기에 브로드캐스팅되고 해시 조인이 수행됩니다.
Shuffle Hash Join

- 동일한 Executor 노드에서 동일한 Join Key 값으로 데이터를 이동한 후 Hash Join(위에서 설명)을 수반합니다. 조인 조건을 출력 키로 사용하면 실행기 노드 간에 데이터가 섞이고 마지막 단계에서 동일한 키의 데이터가 동일한 실행기에 존재할 것임을 알기 때문에 데이터가 해시 조인을 사용하여 결합됩니다.
- 테이블이 상대적으로 큰 경우 브로드캐스트를 사용하면 드라이버 및 실행기 측 메모리 문제가 발생할 수 있습니다. 이 경우 Shuffle Hash Join이 사용됩니다. 셔플링과 해싱이 모두 포함되므로 비용이 많이 드는 조인입니다. 또한 해시 테이블을 유지하기 위한 메모리와 계산이 필요합니다.
- 1단계 : 셔플링: 조인 테이블의 데이터는 조인 키를 기준으로 분할됩니다. 해당 파티션에 할당된 레코드의 동일한 조인 키를 갖도록 파티션 간에 데이터를 섞습니다.
- 2단계 : 해시 조인: 각 파티션의 데이터에 대해 고전적인 단일 노드 해시 조인 알고리즘이 수행됩니다.
- Sort Merge 조인은 기본 조인이며 셔플 해시 조인보다 선호됩니다.
- Shuffle Hash Join의 성능은 조인하려는 키와 데이터가 고르게 분포되어 있고 병렬화를 위한 키 수가 적절할 때 가장 좋습니다.
Shuffle Sort Merge Join

- 셔플 정렬-병합 조인에는 데이터를 셔플하여 동일한 작업자와 동일한 join_key를 얻은 다음 작업자 노드의 파티션 수준에서 정렬-병합 조인 작업을 수행하는 작업이 포함됩니다.
- SMJ(Shuffle Sort-merge Join)는 데이터를 셔플하여 동일한 작업자와 동일한 조인 키를 얻은 다음 작업자 노드의 파티션 수준에서 정렬-병합 조인 작업을 수행하는 작업을 포함합니다. 조인 작업 전에 파티션이 조인 키에 따라 정렬됩니다.
- 셔플 단계
- 두 데이터 세트의 데이터를 읽고 섞습니다. 셔플 작업 후 두 데이터 세트의 동일한 키를 가진 레코드는 셔플 후 동일한 파티션에 있게 됩니다. 전체 데이터 세트는 이 조인으로 브로드캐스트 되지 않습니다. 즉, 각 파티션의 데이터 세트는 셔플 후 관리 가능한 크기가 됩니다.
- 정렬 단계
- 양쪽의 레코드는 키별로 정렬됩니다. 해싱 및 버킷팅은 이 조인과 관련이 없습니다.
- 병합 단계
- 조인은 정렬된 데이터 세트의 레코드를 반복하여 수행됩니다. 데이터 세트가 정렬되었으므로 키 불일치가 발생하는 즉시 요소에 대한 병합 또는 조인 작업이 중지됩니다. 따라서 모든 키에 대해 조인 시도가 수행되지는 않습니다.
- 셔플 단계
Cartesian Product Join

- Shuffle-and-Replication Nested Loop Join이기도 하며 데이터 세트가 브로드캐스트되지 않는다는 점을 제외하면 브로드캐스트 중첩 루프 조인과 매우 유사하게 작동합니다.
- 조인을 평가하기 위해 두 관계의 데카르트 곱(SQL과 유사)을 계산합니다.
- 데카르트 곱 조인은 두 조인 관계의 곱을 계산하는 것입니다. 상상할 수 있듯이 데카르트 제품 조인의 성능은 대규모 관계에서 매우 나빠질 수 있으므로 이러한 유형의 조인은 피해야 합니다.
Broadcast Nested Loop Join

- 브로드캐스트 중첩 루프 조인에는 셔플 또는 정렬이 포함되지 않습니다.
- 두 데이터셋 중 가장 작은 데이터셋은 모든 파티션에 브로드캐스팅되고 두 데이터셋 사이에 중첩된 루프가 수행되어 조인을 수행합니다. 데이터세트 1의 모든 레코드는 데이터세트 2의 모든 레코드와 조인하려고 시도합니다.
Reference
- https://www.amazon.com/Spark-Definitive-Guide-Processing-Simple/dp/1491912219
- https://1ambda.blog/2021/12/27/practical-spark-9/
- https://eyeballs.tistory.com/248
- https://blog.clairvoyantsoft.com/apache-spark-join-strategies-e4ebc7624b06
- https://dataninjago.com/2022/01/11/spark-sql-query-engine-deep-dive-11-join-strategies/
'Data Engeneering > spark' 카테고리의 다른 글
| spark 개요 (0) | 2023.02.01 |
|---|---|
| spark 클러스터 매니저 (0) | 2023.01.25 |
| spark yarn (0) | 2023.01.25 |
| spark 최적화 (2) | 2023.01.18 |
| Spark 튜닝 (0) | 2023.01.16 |
